下载APP
收藏本站
帮助中心
天天打卡
切换到宽版
账号
自动登录
找回密码
密码
登录
注册
微信登录,快人一步
只需一步,快速开始
快捷导航
感染网
门户
Portal
论坛
BBS
导读
Guide
圈子
Group
问答中心
活动商城
@资料库
@VIP专区
#全民话题
AI文库
AI聊天
活动中心
积分商城
积分捐助
课件库
法规库
视频库
工具箱
新媒体联盟
专家笔记区
专题见稿区
专题专栏区
活动中心
积分商城
感控书城
技能提升
直播回放
2025年会
法规文库
专家笔记
音视频库
指标解读
感术行动
更多专栏
绑定微信
官方微信
医考圈
绑定手机
官方微博
实名认证
自编书库
论坛公告
发展历程
关于我们
搜索
搜索
热搜:
感术行动
规率行动
送检率
规范解读
口腔科
邻苯二甲醛
隔离标识
水处理
手卫生
手术室
多重耐药菌
计划
法规
本版
用户
失控论坛
»
论坛
›
评审迎检与管理工具
›
等级评审与JCI认证
›
上传我做的《医院感染监测指标体系》,请各位老师提建议 ...
1 ...
6
7
8
9
10
11
12
13
14
... 21
/ 21 页
下一页
返回列表
发新帖
楼主:
liulianluan
上传我做的《医院感染监测指标体系》,请各位老师提建议,多谢!
火...
[复制链接]
青青从这里来
青青从这里来
当前离线
积分
1098
发表于 2012-10-12 11:08
|
显示全部楼层
下载学习,谢谢老师分享!
回复
顶
踩
使用道具
举报
执着Z001
执着Z001
当前离线
积分
3124
发表于 2012-10-12 11:12
|
显示全部楼层
消毒、灭菌设备监测及无菌物品的监测重复了,目标性监测中还可增加导管相关性感染监测。
回复
顶
踩
使用道具
举报
月牙湾
月牙湾
当前离线
积分
451
发表于 2012-10-12 11:14
|
显示全部楼层
下载学习了,谢谢老师分享!
回复
顶
踩
使用道具
举报
郑盼盼
郑盼盼
当前离线
积分
481
发表于 2012-10-12 11:16
|
显示全部楼层
很全面的监测体系呀。感谢老师!
回复
顶
踩
使用道具
举报
沧海一粟
沧海一粟
当前离线
积分
19425
发表于 2012-10-12 14:58
|
显示全部楼层
打开看了一下,提2点意见,一是有2个监测指标重复,如下:
建议删掉一个,再就是关于现患率调查,感觉监测项目太简单了一点,
现患率调查不仅仅只是查查现患率和实查率的,这2个指标没有多少临床价值,应该按照现患率调查表的内容来设定监测项目。
回复
顶
踩
使用道具
举报
liulianluan
liulianluan
当前离线
积分
2591
楼主
|
发表于 2012-10-12 15:07
|
显示全部楼层
谢谢版主,我会改的!
回复
顶
踩
使用道具
举报
沧海一粟
沧海一粟
当前离线
积分
19425
发表于 2012-10-12 15:08
|
显示全部楼层
本帖最后由 沧海一粟 于 2012-10-12 15:14 编辑
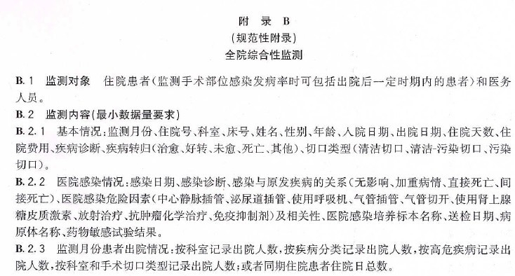
还有一个就是,你那个全面综合性监测应该按照卫生部《医院感染监测规范》的要求设定,见附录B
,
还有你所放在全面综合性监测这些内容
不应该算全面综合性监测,而应该分别另设环境卫生学监测、消毒灭菌效果监测......等标题。即使是全面综合性监测,出了医院感染病例监测之外,还应该做医院感染病原体及其耐药性监测、医院感染暴发及医院感染突发事件的监测等项目。
回复
顶
踩
使用道具
举报
万子2
万子2
当前离线
积分
2854
打卡等级:热心大叔
打卡总奖励:1911
最近打卡:2025-09-12 09:00:40
发表于 2012-10-12 15:13
|
显示全部楼层
消毒、灭菌设备监测及无菌物品的监测重复了,但是总体内容挺好,又参考了很多老师的意见,感觉很有收获。
回复
顶
踩
使用道具
举报
niexin760302
niexin760302
当前离线
积分
1406
打卡等级:热心大叔
打卡总奖励:939
最近打卡:2025-09-12 14:38:06
发表于 2012-10-12 15:20
|
显示全部楼层
学习了,版主及各位老师真的是很费心
回复
顶
踩
使用道具
举报
陈方方
陈方方
当前离线
积分
641
发表于 2012-10-12 15:46
|
显示全部楼层
下载收藏学习了,很有借鉴价值,辛苦了。
回复
顶
踩
使用道具
举报
蓝色的天空
蓝色的天空
当前离线
积分
1739
发表于 2012-10-12 16:25
|
显示全部楼层
很全面的监测体系呀。感谢老师!
回复
顶
踩
使用道具
举报
444070445
444070445
当前离线
积分
1979
发表于 2012-10-12 16:30
|
显示全部楼层
很想看看,但是下载不了???
回复
顶
踩
使用道具
举报
论坛
论坛
当前离线
积分
452
发表于 2012-10-12 17:31
|
显示全部楼层
谢谢老师分享,下载谢谢备用。
回复
顶
踩
使用道具
举报
wzlxw
wzlxw
当前离线
积分
3330
发表于 2012-10-12 20:58
|
显示全部楼层
谢谢老师分享,下载了解
回复
顶
踩
使用道具
举报
kangyy
kangyy
当前离线
积分
3122
发表于 2012-10-12 20:59
|
显示全部楼层
学习 了,很全面啊!谢谢。
回复
顶
踩
使用道具
举报
恩泽
恩泽
当前离线
积分
1275
发表于 2012-10-12 21:13
|
显示全部楼层
很全面的监测体系呀。感谢老师!
回复
顶
踩
使用道具
举报
清风雅女
清风雅女
当前离线
积分
567
发表于 2012-10-12 21:26
|
显示全部楼层
监测体系很全面,但要每项都落实做好,还是挺不容易的哦。
回复
顶
踩
使用道具
举报
zhy789456
zhy789456
当前离线
积分
411
发表于 2012-10-12 22:57
|
显示全部楼层
下载了,很清楚,一目了然。谢谢!
回复
顶
踩
使用道具
举报
LZYGK
LZYGK
当前离线
积分
340
发表于 2012-10-13 08:14
|
显示全部楼层
谢谢老师分享,下载了解
回复
顶
踩
使用道具
举报
liulianluan
liulianluan
当前离线
积分
2591
楼主
|
发表于 2012-10-13 08:41
|
显示全部楼层
谢谢“沧海一粟”老师!您说的监测项目我们都在做,就是没有好好的归纳,我一定按照您的建议,重新修订我院的《医院感染监测指标体系》,再次感谢!!
回复
顶
踩
使用道具
举报
下一页 »
1 ...
6
7
8
9
10
11
12
13
14
... 21
/ 21 页
下一页
返回列表
发新帖
高级模式
B
Color
Image
Link
Quote
Code
Smilies
您需要登录后才可以回帖
登录
|
注册
|
本版积分规则
发表回复
回帖并转播
回帖后跳转到最后一页
关闭
站长推荐
/1
输液管的连接头,算损伤性还是感染性废物?
它确实存在刺伤人体的风险,如何处理,成了感控部门非常纠结的管理点。
查看 »
Copyright © 2007-2025
失控论坛
(https://www.shkodak.net/) 版权所有 All Rights Reserved.
E-mail:sific2007@163.com QQ:2420400092(小小牧童)
Powered by
Discuz!
X3.5 技术支持:
上海莫畏信息科技有限公司
|
沪ICP备16047626号-1
快速回复
返回顶部
返回列表